Instance Verification Kit (IVK)

spin lock @ [38491+39+/linux-3.19-rc1/drivers/target/target_core_pr.c]
Instance Signature: registration_lock

The Matching Pair Graph:


Function Name
Control Flow Graph (CFG)
Events Flow Graph (EFG)
Source Correspondence
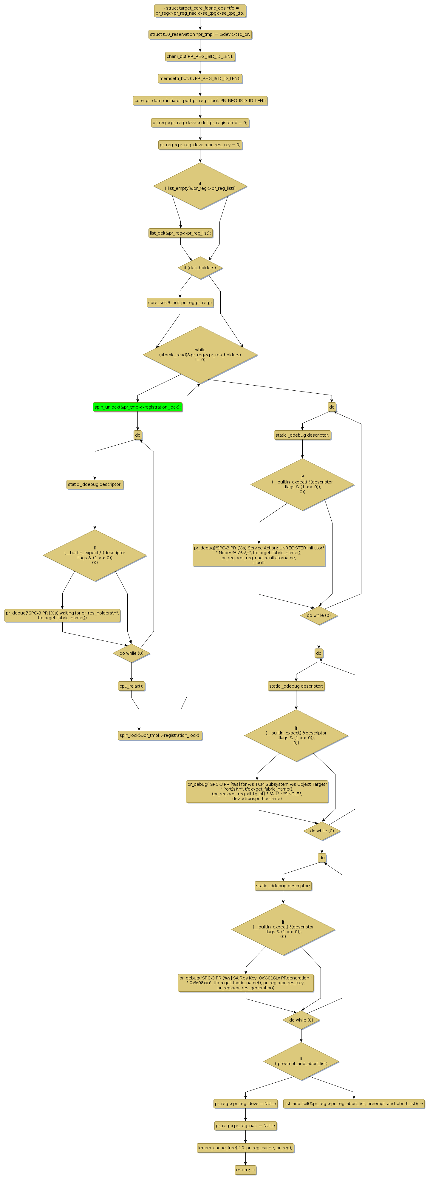
__core_scsi3_free_registration [34799+30+/linux-3.19-rc1/drivers/target/target_core_pr.c]
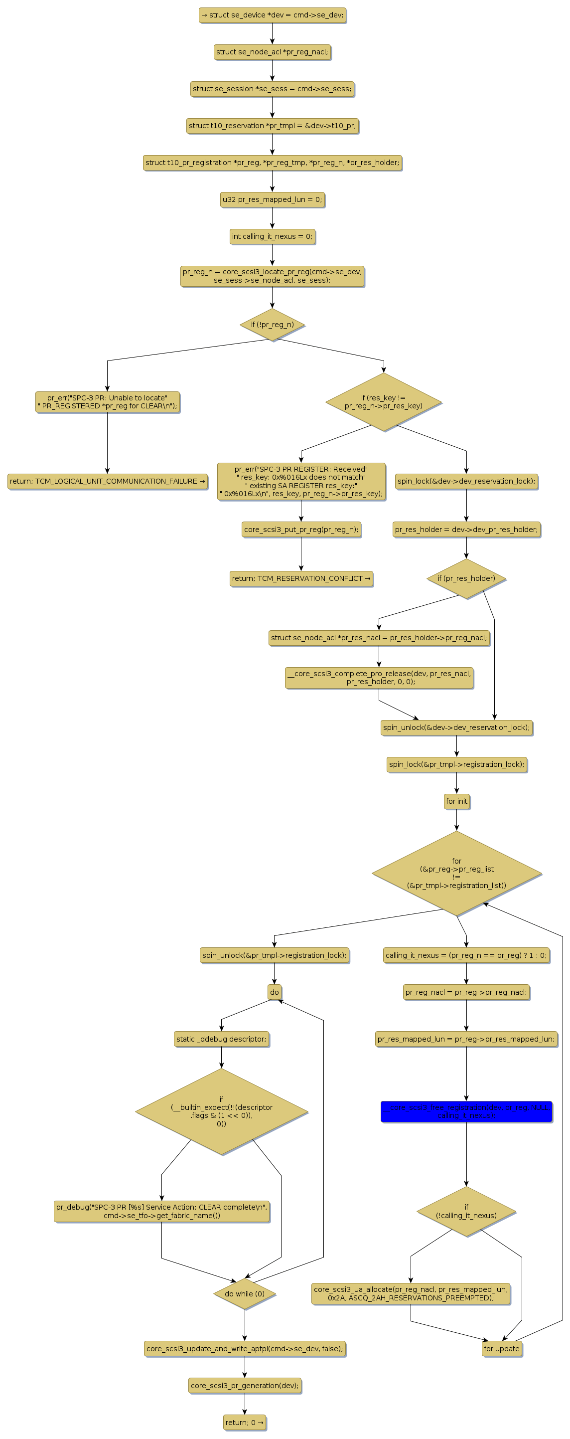
core_scsi3_emulate_pro_clear [78448+28+/linux-3.19-rc1/drivers/target/target_core_pr.c]
core_scsi3_emulate_pro_register [57561+31+/linux-3.19-rc1/drivers/target/target_core_pr.c]
core_scsi3_emulate_pro_register_and_move [94970+40+/linux-3.19-rc1/drivers/target/target_core_pr.c]
core_scsi3_free_all_registrations [38008+33+/linux-3.19-rc1/drivers/target/target_core_pr.c]
core_scsi3_free_pr_reg_from_nacl [36923+32+/linux-3.19-rc1/drivers/target/target_core_pr.c]
core_scsi3_pro_preempt [83455+22+/linux-3.19-rc1/drivers/target/target_core_pr.c]